Lompat ke konten Lompat ke sidebar Lompat ke footer

Flowchart Luas Persegi / Flow Chart Untuk Menghitung Luas Persegi Panjang Pdf - Sampul persegi panjang dolio 3.

Algoritma, flowchart dan pemrograman menghitung luas permukaan …. Langkah terakhir yakni menambahkan output pada flowchart tersebut. Contoh flowchart menghitung luas persegi panjang algoritma menghitung luas persegi panjang a. Contoh contoh flowchart flowchart menghitung luas segitiga analisis : Buatlah flowchart untuk menghitung luas lingkaran brainly co id.

Langkah selanjutnya adalah membuat proses menghitung persegi panjangnya dengan ketentuan luas = p * l. Logika Algoritma Pemrograman Erik Perdana Ibrahim S Kom
Logika Algoritma Pemrograman Erik Perdana Ibrahim S Kom from slidetodoc.com
Dalam post ini saya akan memberikan notasi algoritma serta source code dalam program mencari luas segi empat. flowchart berikut ini adalah diagram untuk sebuah program yang bisa menghitung luas untuk bentuk segitiga dan persegi panjang. Tampilkan hasil luas persegi panjang. Berikut merupakan beberapa contoh simbol flowchart yang disepakati oleh dunia pemrograman : Buatlah sebuah rancangan program dengan menggunakan flowchart, mencari luas persegi. Sampul persegi panjang dolio 3. flowchart menghitung luas persegi panjang 2. December 17, 2019 emmanuel putra sulung.

Mulai masukan alas dan tinggi ( misal a = 10, tinggi = 5 ) luas jajargenjang alas * tinggi ( 10*5) cetak luas (50) selesai pseudocode :

Pembahasan buat program untuk menghitung luas segitiga luas lingkaran dan luas persegi panjang dengan menggunakan sistem. Nilai luas adalah panjang * lebar f. Nilai l (luas) akan dicetak sebagai output ke perangkat output. Deklarasikan luas, panjang, dan lebar c. Ada dua macam bentuk flowchart yaitu: Rata rata 3 bilangan 4. 4122014 abuatlah algoritma menggunakan flowchart dan pseudocode untuk menghitung luas persegi panjang algoritma. Pseudocode program menu pilihan : Buatlah sebuah rancangan program dengan menggunakan flowchart, mencari luas persegi. Cara mencari panjang persegi panjang jika yang diketahui lebar dan luas. Adapun contoh studi kasus diagram (flowchart) serta cara membaca / pemahaman dari diagram alir ( flowchart ) seperti berikut : Proses dan metode perangkat lunak b. Bahasa natural merupakan sebuah ururtan atau.

Bahasa natural merupakan sebuah ururtan atau. Di dalam soure code saya menggunakan bahasa pemrograman python. Jadi, luas persegi panjang tersebut adalah = 40 cm2 ada sebuah … Algoritma flowchart menghitung luas persegi panjang. Tampilkan hasil luas persegi panjang.

Pembahasan buat program untuk menghitung luas segitiga luas lingkaran dan luas persegi panjang dengan menggunakan sistem. Menghitung Luas Dan Keliling Persegi Dan Segitiga Dengan Java
Menghitung Luas Dan Keliling Persegi Dan Segitiga Dengan Java from ibnuis.dev
Untuk kondisi, jika disajikan dalam sebuah flowchart maka simbol yang digunakan yaitu Algoritma flowchart menghitung luas persegi panjang. flowchart digunakan untuk memecahkan suatu masalah dalam bentuk gambar simbol secara terstruktur langkah nya.flowchart banyak digunkan oleh seoran programmer untuk menganalisa suatu masalah agar mendapatkan di pahami oleh semua orang. luas = alas × tinggi atau l = a × t; Contoh soal algoritma flowchart dan pseudocode. A.buatlah algoritma menggunakan flowchart dan pseudocode untuk menghitung luas persegi panjang algoritma: Muhammad romzi contoh flow chart start input (panjang) input (lebar) luas = panjang * lebar output (luas) end gambar 4. Menghitung luas persegi panjang start input panjang input lebar luas panjang * lebar print luas end 28 notasi yang dinyatakan dalam flow chart • sama halnya dengan notasi deskriptif, notasi ini cocok untuk algoritma yang pendek • relatif sulit untuk dikonversi ke bahasa pemrograman

Menghindari pengulangan proses yang tidak perlu dan logika yang berbelit sehingga jalannya proses menjadi singkat.

Mulai input a dan t (10 dan 5) luas = a*t (10*5) print luas (50) end. Contoh flowchart menghitung luas persegi panjang algoritma menghitung luas persegi panjang a. Menentukan nilai phi = 3,14; Anda sedang mendownload file gambar flowchart diagram alur 1 algoritma urutan langkahlangkah logis. 4122014 abuatlah algoritma menggunakan flowchart dan pseudocode untuk menghitung luas persegi panjang algoritma. luas = p x l. Abuatlah algoritma menggunakan flowchart dan pseudocode untuk menghitung luas persegi panjang algoritma. Diagram yg alurnya terjadi/terdapat alih kontrol berupa percabangan. Tuliskan alamat pengiriman surat, jika tidak ingat, lebih dahulu ambil buku alamat & Algoritma mulai masukan luas persegi hitung sisi dengan rumus (s=l:2) akan muncul hasil sisi persegi hitung keliling persegi (k=4.s) cetak keliling persegi selesai flowchart Menghitung luas persegi panjang start input panjang input lebar luas panjang * lebar print luas end 28 notasi yang dinyatakan dalam flow chart • sama halnya dengan notasi deskriptif, notasi ini cocok untuk algoritma yang pendek • relatif sulit untuk dikonversi ke bahasa pemrograman flowchart tersebut merupakan algoritma untuk menghitung luas …. flowchart mencari keliling persegi bujursangkar yang diketahui luas bujursangkar ahmad fatonih tkj smkn 3 tegal.

Siapkan sampul surat atau amplop; Sampul persegi panjang dolio 3. Untuk masalah yang rumit, pada flowchart banyak terjadi alih kontrol berupa percabangan (branching) dan pemutaran kembali (looping). Outputnya adalah "luas persegi panjang adalah = ". Algoritma menghitung luas dan keliling persegi panjang (c++) penulis agung febriyanto.

Masukkan nilai alas (a) dan nilai tinggi segitiga (t) gunakan rumus yang sudah ditentukan untuk menghitung luas. Cara Mudah Membuat Flowchart Yang Baik Dan Benar Lengkap
Cara Mudah Membuat Flowchart Yang Baik Dan Benar Lengkap from i2.wp.com
flowchart luas persegi panjang 4. Tuliskan alamat pengiriman surat, jika tidak ingat, lebih dahulu ambil buku alamat & Bahasa natural merupakan sebuah ururtan atau. Muhammad romzi contoh flow chart start input (panjang) input (lebar) luas = panjang * lebar output (luas) end gambar 4. Contoh dari flowchart dengan struktur sequence ini seperti algoritma untuk menghitung luas segitiga, luas persegi panjang, luas lingkaran. Sampul persegi panjang dolio 3. Untuk menghitung luas segitiga, maka kita harus mengetahui tinggi dan juga alas segitiga tersebut. Untuk memahami lebih dalam mengenai flowchart ini, akan diambil sebuah kasus sederhana.

flowchart adalah gambaran hasil analisa suatu masalah.

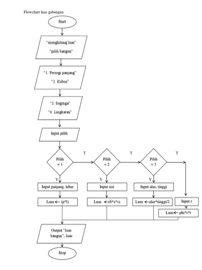
Di dalam soure code saya menggunakan bahasa pemrograman python. Karena program bisa menghitung dua bentuk yang berbeda, pada awal program, pengguna diminta untuk menentukan dulu bentuk mana yang ingin dihitung luasnya. Pembahasan buat program untuk menghitung luas segitiga luas lingkaran dan luas persegi panjang dengan menggunakan sistem. Ada dua macam bentuk flowchart yaitu: Adapun contoh studi kasus diagram (flowchart) serta cara membaca / pemahaman dari diagram alir ( flowchart ) seperti berikut : Nilai luas adalah panjang * lebar f. Deklarasikan luas, panjang, dan lebar c. Tampilkan hasil luas persegi panjang. Langkah terakhir yakni menambahkan output pada flowchart tersebut. Buatlah flowchart menghitung luas persegi algoritma menghitung luas segitiga. flowchart mencari keliling persegi bujursangkar yang diketahui luas bujursangkar ahmad fatonih tkj smkn 3 tegal. Bagan alir program dapat terdiri dari dua macam, yaitu bagan alir logika program (program logic flowchart) dan bagan alir program komputer terinci (detailed computer program flowchart). Algoritma flowchart untuk menghitung luas persegi panjang dimana panjang dan lebarnya diinput oleh pengguna dan tampilkan hasilnya.

Flowchart Luas Persegi / Flow Chart Untuk Menghitung Luas Persegi Panjang Pdf - Sampul persegi panjang dolio 3.. Sampul persegi panjang dolio 3. Berikut merupakan beberapa contoh simbol flowchart yang disepakati oleh dunia pemrograman : Buatlah sebuah rancangan program dengan menggunakan diagram alir ( flowchart ), mencari luas persegi panjang. Deklarasikan luas, panjang, dan lebar c. Ada dua macam bentuk flowchart yaitu:

Posting Komentar untuk "Flowchart Luas Persegi / Flow Chart Untuk Menghitung Luas Persegi Panjang Pdf - Sampul persegi panjang dolio 3."